根据《教育部关于印发<2026年全国硕士研究生招生工作管理规定>的通知》(教学〔2025〕2号)《关于做好2026 年全国硕士研究生复试录取工作的通知》(教学司〔2026〕3号)《关于做好2026 年湖北省硕士研究生复试录取工作的通知》(鄂招办〔2026〕5号)和《中南民族大学2026年硕士研究生招生调剂公告》等文件精神,结合我院实际,制定本实施细则。
一、调剂基本要求
(一)拟招生计划数

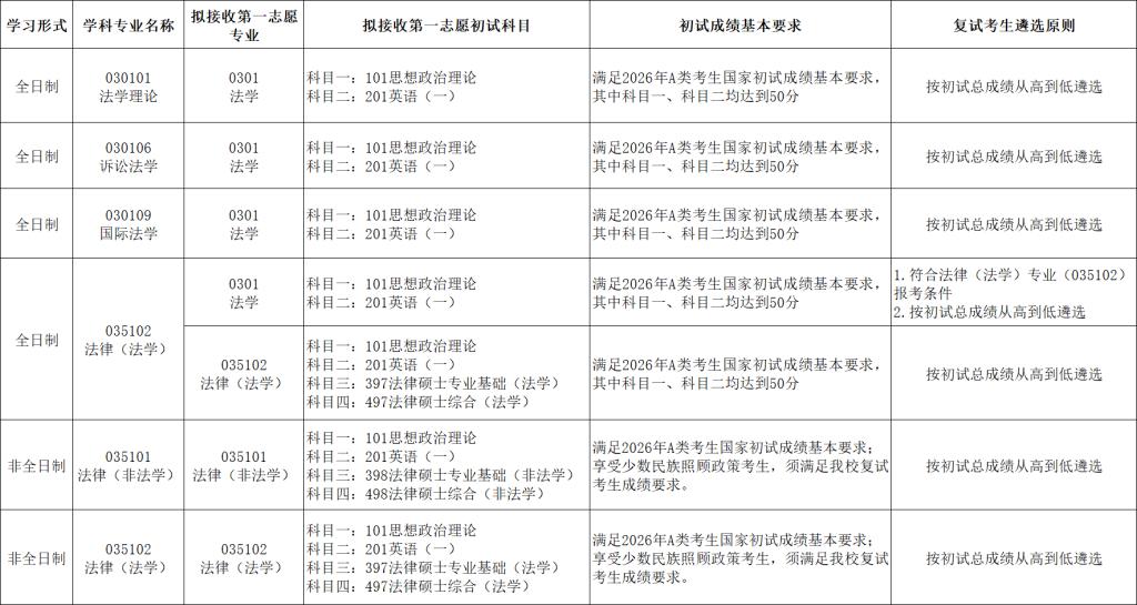
(二)调剂学科专业学术要求表

(三)差额比例
复试差额比例原则上不低于120%,合格生源比例不足的,按实际合格生源数组织复试。
二、调剂系统开放时间【不少于12小时】
申请调剂考生必须在全国硕士研究生招生“调剂服务系统”进行申请。请有意向申请调剂我院的考生填报调剂志愿前认真阅读我院的调剂细则,查询计划余额信息,在调剂服务系统开通后第一时间登录中国研究生招生信息网,填报调剂信息,其他调剂方式无效。
(一)调剂服务系统首次开放时间
030101法学理论:2026年4月8日00:00-4月8日12:00
030106诉讼法学:2026年4月8日00:00-4月8日12:00
030109国际法学:2026年4月8日00:00-4月8日12:00
035102法律(法学)【全日制】:2026年4月8日00:00-4月8日12:00
035101法律(非法学)【非全日制】:2026年4月8日00:00-4月8日12:00
035102法律(法学)【非全日制】:2026年4月8日00:00-4月8日12:00
(二)调剂服务系统再次开放时间
视首次调剂录取情况确定。
三、工作程序
(一)确定及公示复试考生名单
学院通过“调剂服务系统”对符合调剂基本要求的考生发出复试通知,考生须在规定时间内回复是否同意参加复试。复试考生名单确定后在学院网站进行公示。
(二)报到及资格审查
报到时间与地点见本实施细则第四条“复试安排”。
资格审查要求与一志愿复试一致,具体要求见学院网站通知公告栏2026年3月19日发布的《中南民族大学法学院2026年硕士研究生复试录取工作实施细则》中的相关内容。
(三)缴纳复试费
按照湖北省物价局审批的标准,每位复试考生需缴纳复试费100元,报到时现场收取(仅支持支付宝扫码)。
(四)按时参加复试
复试时间不能调整,请具备复试资格的考生提前安排好时间,准时参加复试,未按时参加复试者视为放弃录取资格。
(五)拟录取及公示
1.复试合格的考生是否录取,以总成绩排名为依据。
2.以下情况均属于复试不合格,不予录取:
(1)思想品德考核不合格;
(2)复试成绩低于180分;
(3)笔试成绩低于60分;
(4)综合测试成绩低于60分;
(5)加试考生任一门加试科目成绩低于60分。
3.各项信息以考生网报时填写为准,出现虚假填报信息以致无法正常录取的,后果由考生本人承担。
4.学院通过“调剂服务系统”向考生发出拟录取通知,考生须在规定时间内进行确认。
5.考生因资格审查不合格被取消录取资格的,或因个人原因自愿放弃录取资格的,所剩余招生计划按排名从高到低依次递补。
6.拟录取名单确定后在学院网站进行公示。
(六)体检
录取考生入学时,须参加学校统一组织的体检。体检结果不符合录取要求者,取消录取资格。具体体检事宜,新生入学后另行通知。
四、复试安排
(一)复试时间、地点
法学院官网通过发布《中南民族大学法学院2026年硕士研究生调剂复试工作具体安排》另行公告复试时间地点等相关内容。
(二)其他复试安排
复试方式、复试内容、成绩计算及其他要求与一志愿复试一致,具体要求见学院网站通知公告栏2026年3月19日发布的《中南民族大学法学院2026年硕士研究生复试录取工作实施细则》中的相关内容。
五、其它要求
(一)明确对总成绩相同考生的录取原则
在总成绩相同情形下,则按初试科目一和科目二的成绩之和从高到低排序进行录取;若初试科目一和科目二的成绩之和也相等,则按初试科目二的成绩从高到低排序进行录取。
(二)咨询渠道
咨询电话:027-67842770
举报电话:027-67844811
六、附则
(一)本细则由中南民族大学法学院招生工作领导小组负责解释。
(二)未尽事宜以教育部、湖北省和中南民族大学研究生院相关文件为准。
附件:1.中南民族大学2026年硕士研究生招生考试复试考生诚信承诺书
2.中南民族大学2026年招收硕士研究生考生思想政治鉴定表
法学院
2026年4月3日