国家级教师教学发展示范中心

关于公示“教坛初光·智慧课件大赛”结果的通知

作者:王昊哲  编辑:  审核:李亚红  上传者:赵靖  发表时间:2025-12-10   访问次数:

各教学单位:

根据《关于举办中南民族大学“教坛初光・智慧课件大赛”的通知》要求,本次大赛分理工科组、科组进行评审,现将获奖名单及优秀组织单位公示如下:

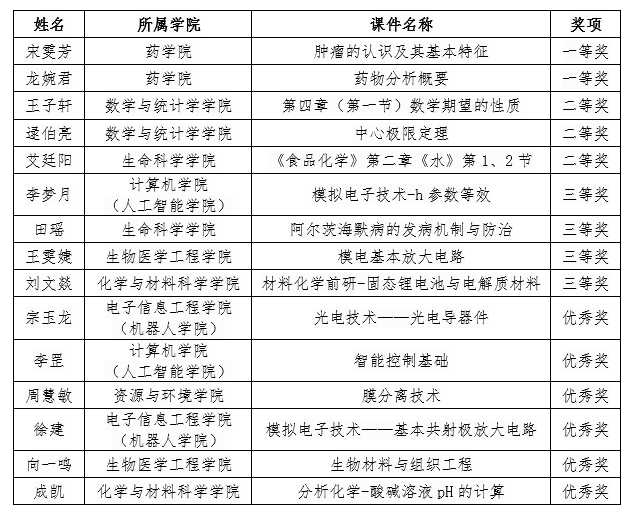
科组获奖名单

 

文科组获奖名单

 


公示期为20251210日至1212日。如有异议,请以书面形式实名反馈至本科生院(教师教学发展中心),联系人:王昊哲,电话:67841538

特此通知

 

                                                   本科生院(教师教学发展中心)

                                                         2025年12月10日

 

首页
中心概况
教师培训
教学研究
教学评估
教学咨询
教学资源
政策文件
引领辐射
友情链接