我校2项成果获2023年度湖北省科学技术奖
作者:邵祥东
来源:科学研究发展院
时间:
2024-08-04
7月26日,湖北省人民政府在洪山礼堂召开湖北科技大会,会上宣读了关于2023年度湖北省科学技术奖励的决定,我校2项成果荣获2023年度湖北省科学技术奖,其中第一完成单位和参与单位各1项。
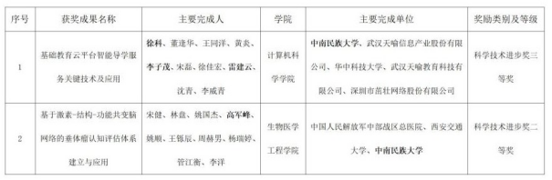
计算机科学学院徐科老师主持的“基础教育云平台智能导学服务关键技术及应用”成果获科学技术进步奖三等奖。该项目围绕基础教育云平台智能导学服务的教学模型、领域模型和学习者模型,从互联互通架构、数据安全共享、知识管理和学习分析等方面展开研究,着重解决数字教育资源共建共享有效机制缺失和优质教育资源匮乏等共性问题,促进优质教学资源共享,支撑规模化教育和个性化培养。
生物医学工程学院高军峰老师参与完成的“基于激素-结构-功能共变脑网络的垂体瘤认知评估体系建立与应用”成果获科学技术进步奖二等奖。该项目立足于临床海量数据,从激素(泌乳素)-结构-功能共变脑网络的角度出发,通过神经电磁信号多模态的深度处理技术,对垂体瘤生理及脑认知全方位提出评测、诊疗、预测的生物标记物及深度学习模型,构建了认知评估体系并在临床进行推广。
据悉,此次全省共授予339(人)科技技术奖励。其中,突出贡献奖2人,青年科技创新奖8人,自然科学奖44项,技术发明奖28项,科学技术进步奖242项,科技型中小企业创新奖15项。
我校获奖详情如下(姓名加粗者为我校教师):

责编:张泽会
审核:李金
上传:邵祥东